Quality Control
As a professional manufacturer of valves and pipe fittings, we have built up a series of workable and effective quality control system. Below are our incoming material management:
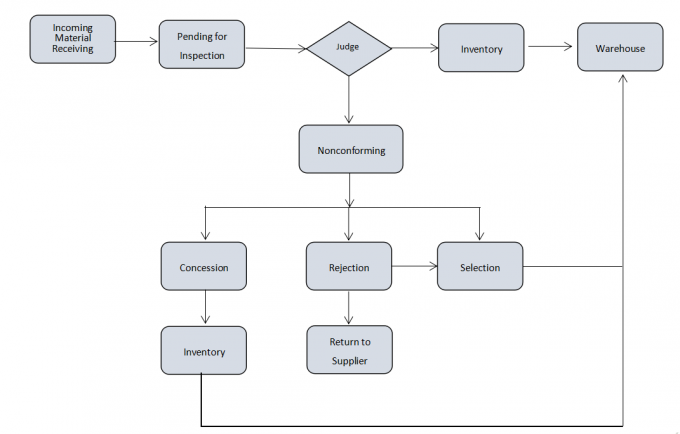
Incoming Material Receiving & Storage
1. Objective:
Checking the physical and chemical properties of incoming casting parts are 100% in accordance with standards.
2. Scope:
Covers all casting parts, fittings and supply purchase of the organization prior to processing.
3. Definition: N/A
3.1 Items exempt from incoming inspection shall be those that are not associated with the development, production, and /
or quality of manufactured finished good assemblies, such items include: Office supplies, consumable Janitorial
supplies, educational materials.
3.2 All non-confirming material must be tagged and processed as per procedures.
4. Responsibility:
4.1 IQC is responsible for the inspection and test of all in-coming material and parts.
4.2 Purchasing is responsible for informing non-conforming material to vendors / sub-contractors.
